In this project of the Transversal Project we will implement the SORA methodology. In the first place, a first version of the Concept of Operation will be described, where the application to which this study refers will be explained, as well as the characteristics necessary to develop the methodology.
Secondly, the development of the 10 steps of the SORA will be made (step 1 has already been described) to identify the risks and what mitigations can be applied.
Finally, once we know the results of the SORA, a final version of the Concept of Operation will be made with the necessary modifications taking into account the results obtained.
Step 1: ConOps description
A film producer is going to record a film in Barcelona. Some of the shots in the film are intended to be taken with a drone camera through the streets of central Barcelona. Therefore, the operation that will be analyzed in this study is a flight for filming a movie in the streets of Barcelona.
As has been mentioned, the filming will take place in some of the most central streets of Barcelona, therefore, a populated area, although the perimeter of the streets where it was recorded is delimited to have an area of controlled land. It cannot be guaranteed that there will be at least 50 meters of distance over non-participants but not over the concentration of people, therefore, it falls within a Standard Scenario (Specific Category).
The estimated flight time is about 30 minutes. The company is certified for this type of operation and the pilot has the necessary licenses to carry out this type of operation. The operation will be performed in BVLOS due to the need to fly in different streets in one shot, so an observer will be needed.
The drone selected for this operation is a DJI Inspire 2 which undergoes regular maintenance in the official DJI maintenance services.
Characteristics of the operation:
- Type of operation: Aerial filming.
- Location: Barcelona.
- Platform: Multi-rotor.
- Dimensions: <1 m
- MTOW: 4000 g
- Payload: Optical camera.
- Distance: about 300 meters.
- Mission type: BVLOS.
- Area: Controlled Ground Area.
- Pilot: A1/A3, A2, STS-0.1 and STS-0.2 licenses.
- Observer: Pilot with all the licenses and knowledge of the operation.
- Speed: 5 m/s.
- Max altitude: 120 m
- Airspace: Controlled Area (CTR of Barcelona).
- Daytime operation.
- Navigation: GPS + GLONASS
- Frequencies: 2.4 GHz (Remote Control) and 2.4, 5.8 GHz (Communications)
Step 2: Determination of the intrinsic UAS Ground Risk Class
The intrinsic UAS ground risk relates the risk of a person being stuck by the UAS. To establishthe intrinsic GRC, the applicant needs the max Unmanned Aircraft characteristic dimensionand the knowledge of the intended operational scenario.
As it was mentioned in Step 1, the streets where the film will be recorded will be delimited, so nobody will cross over the operational area (Ground Controlled Area), but the streets are located inside a populated area, and the operation is BVLOS due to the need to fly in different streets in one shot, so an observer will be needed.

Step 3: Final GRC determination
The mitigations used to modify the intrinsic GRC have a different effect on the safety objectivesassociated with a particular operation, and therefore important to ensure their robustness. The final GRC determination is based on the availability of these mitigations to the operations. Let’s see the mitigations defined to modify the instrinsic GRC:
– As the Ground Area is controlled, delimited by the personnel of the film producer with the correspondence authorities permisions, any non-participant person cannot cross through the operation area, so the mitigations for the Ground Risk are strategic, with a robustness level high.
– Also, the Drone is mounted with a system that reduces the effects of impact on people on the ground, with a low robustness impact energy reduction system.
– Finally, an effective Emergency Response Plan, available for use, and that has been validated with Medium robustness.

After doing the calculations, 5 – 4 – 0 – 0,the final GRC is 1.
Step 4: Determination of the Initial Air Risk Class
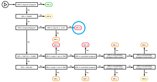
The ARC is a qualitative classification of the rate at which a UAS would encounter a manned aircraft in a typical generalized airspace. The ARC is an initial assignment of the aggregated collision risk for the airspace, before mitigations are applied.
As it was explained inStep 1, the operation will be performed in the Barcelona’s Airport Area, our Initial Air Risk Class is ARC-d, as we are flying in an Airport/Helicopter environment in class B, C or D airspace.

Step 5: Application of strategic mitigations to determine residual ARC
Strategic Mitigation consists of procedures and operational restrictions intended to reduce theUAS encounter rates or time of exposure, prior to take-of.
The first step to potentially lowering the ARC is to determine the Airspace Encounter Category (AEC) and the associated density rating using Table 3 that is shown:

As we are flying in the Barcelona’s Airport Area, CTR of Barcelona, we are flying in an Air-port/Helicopter environment in class B, C or D airspace. Our initial ARC is ARC-d, so the corresponding AEC is 1.
After determining the initial risk using Table 1, it is needed to choose to reduce that risk using Table 4.

As it was defined inStep 1, the maximum altitude in our flight will be lower than 500 ft, so we can ensure that the local aircraft correspond more to scenarios with a density of 2 or 1, thenthe ARC level may be lowered to a Residual ARC-b. the operator, as well as the pilot and observer, have to be on the look out for possible emergency flights or other flights with RPAS. In addition, the operator will have previously made all the pertinent coordination with the affected aerodromes and heliports in the area where the flight will be made.
Step 6: Tactical Mitigation Performance Requirement (TMPR) and Robustness Levels
Tactical mitigations are applied to mitigate any residual risk of a mid-air collision needed to achieve the applicable airspace safety objective. For operations other than VLOS, the applicant will use the residual ARC and the Table below to determine the Tactical Mitigation Performance Requirement.

A low TMPR will be required for operations in airspace where the probability of encountering another manned aircraft is low but not negligible and/or where Strategic mitigation’s address most of the risk and the resulting residual collision risk is low. Operations with a low TMPR are supported by technology that is designed to aid the pilot in detecting other traffic but which may be built to lesser standards. So, for operations below 500 ft, as in our case, the traffic avoidance manoeuvres are expected to be based on a rapid descent to an altitude where manned aircraft are not expected to ever operate.
Step 7: SAIL Identification
We find that the final GRC is 1 and the residual ARC is b, so following the next table the SAIL can be identified:

So the SAIL for our ConOps is II.
Step 8: Identification of Operational Safety Objectives (OSO)
The last step of the SORA process is to use the SAIL to evaluate the defences between the operation in the form of operational safety objectives (OSO) and to determine the associated level of robustness. It provides a qualitative methodology to make this determination. In thistable, O is Optional, L is recommended with Low robustness, M is recommended with Medium robustness and H is recommended with High robustness. As our SAIL is II, we highlined the corresponding OSOs:

Step 9: Adjacent Area/Airspace considerations
The objective of this step is to address the risk posed by a loss of control of the operation resulting in an infringement of the adjacent areas on ground and/or adjacent airspace.
After carrying out a complete analysis of the Adjacent Airspace, the volume of the operation (always defined by Geo-caging) is of the same type as that of the operation and therefore has an Initial ARC ARC-d. During the Analysis of the Airport Environment, both the volume ofthe operations Airspace and the Adjacent Airspace have been studied and the reduction of the density ratio has been determined, analogous to the operation volume, thus resulting in a Final ARC ARC-c for the Adjacent Airspace.
Therefore, the following points summarizes the containment objectives in the intended volumeof airspace, assuming a low level of robustness for this case:
- The final ARC is other than ARC-d and the operation is carried out in an adjacent airspace that is not an ARC-d.
- The robustness level of the containment is low.
- System requirements for medium robustness (See Appendix O equipment requirements) with a recommended loss of containment < 1 per 100 flight hours.
- Mitigations can contain RPA in the volume of airspace planned for the operation.
Step 10: Comprehensive Safety Portfolio
The SORA process provides the company, the competent authority and the ANSP with a methodology that includes a series of mitigations and security objectives that must be con-sidered to guarantee an adequate level of confidence that the operation can be carried out in a safe way. These are, in particular:
- Mitigations used to modify intrinsic GRC.
- Strategic mitigations for the initial ARC.
- Tactical mitigations for the residual ARC.
- Adjacent Area/Airspace considerations.
- Operational Safety Objectives.
The satisfactory justification of the mitigations and the objectives required by the SORA process provides a sufficient level of confidence that the proposed operation can be carried out safely.
The company must ensure that it considers any additional requirements to those identified bythe SORA process (for example, security). In urban environments, the analysis of possible radioelectric interference is especially important, since it will require, at least, to carry out a test before the flights that there are no significant affections. Additionally, radio link coverage must be considered, and ensuring that the aircraft is always within visual range of the pilot is vitally important. In this type of controlled airspace scenarios, it is convenient, together withthe air traffic service provider, to analyze the possible interference to radio installations, such as radio aids, that may exist at nearby aerodromes.
Final Version Concep Of Operation
As a conclusion after applying the SORA methodology to our operation, we have been able to observe that although we fly in BVLOS through the central streets of Barcelona city, our final SAIL is II, where the minimum is I. Therefore, we can say that for what does the ground risk cannot be decreased since our Final GRC is < than 2.
For what the ARC Residual does, we have obtained an ARC-b, where to achieve the lowest SAIL an ARC-a Residual would be needed, and thus apply the level I OSOs, less strict than the level II ones and therefore further increasing the security levels of our operation.
To reduce ARC-a, we would need to change our ConOps and develop our operation in an Atypical or Segregated space. Given that the location of our operation is defined by the movie that is going to be recorded, this cannot be possible and therefore it cannot be modified to a new version to reduce risks.
